FIGURE

Fig. 1

ID
ZDB-FIG-180802-2
Publication
Klatt Shaw et al., 2018 - Intracellular Calcium Mobilization Is Required for Sonic Hedgehog Signaling
Other Figures
All Figure Page
Back to All Figure Page
Fig. 1

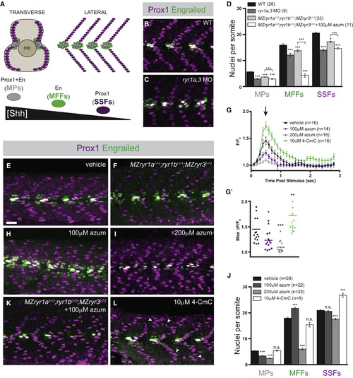
Formation of Shh-Dependent Muscle Requires RyR Function

(A) Schematic illustration of the nuclei of Shh-dependent muscle cells in the somites of 26 hpf zebrafish embryos, presented relative to the notochord (ntc) in transverse section and in a superficial lateral view (anterior to left). Nuclei of different muscle types are color-coded: slow muscle pioneer cells ([MPs], gray), medial fast fibers ([MFFs], green), and superficial slow fibers ([SSFs], magenta).

(B, C, E, F, H, I, K, and L) Shh-dependent muscle fiber nuclei, marked by Prox1 (magenta) and En (green) expression, were visualized by immunostaining 26 hpf embryos: (B) wild-type (WT), (C) ryr1a and ryr3 MO-injected (ryr1a,3 MO), (E) vehicle-treated (0.5% DMSO) WT, (F) MZryr1a(−/−);ryr1b(−/−);MZryr3(−/−) mutant, (H and I) azumolene-treated WT, (K) azumolene-treated MZryr1a(−/−);ryr1b(−/−);MZryr3(−/−) mutant, and (L) 4-CmC-treated WT (supernumerary Prox1+ SSF nuclei are indicated with arrowheads). All nuclei co-expressing En and Prox1 were considered MPs. Scale bar, 25 μm.

(D and J) Quantification of distinct muscle cell types per somite. Data are represented as means ± SEM. As numbers of nuclei in WT and DMSO-treated embryos did not differ significantly, comparisons were made with control vehicle-treated embryos unless otherwise indicated. p < 0.01; ∗∗∗p < 0.0001; n.s., not significant.

(G) Traces of GCaMP fluorescence in electrically stimulated muscle of 24 hpf Tg(act2b:GCaMP6f) embryos incubated from 6 to 24 hpf in indicated solutions. Data are represented as means ± SEM. The maximum change in fluorescence from baseline, arrow in (G) is shown for each recorded embryo in (G′) with horizontal lines representing means. p < 0.01, ∗∗p < 0.001, ∗∗∗p < 0.0001. See also Figure S2.

Expression Data
Gene:
Antibodies:
Fish:
Conditions:
Knockdown Reagents:
Anatomical Terms:
Stage: Prim-5

Expression Detail
Antibody Labeling
Phenotype Data
Fish:
Conditions:
Knockdown Reagents:
Observed In:
Stage: Prim-5

Phenotype Detail
Acknowledgments
This image is the copyrighted work of the attributed author or publisher, and ZFIN has permission only to display this image to its users. Additional permissions should be obtained from the applicable author or publisher of the image.

Reprinted from Developmental Cell, 45(4), Klatt Shaw, D., Gunther, D., Jurynec, M.J., Chagovetz, A.A., Ritchie, E., Grunwald, D.J., Intracellular Calcium Mobilization Is Required for Sonic Hedgehog Signaling, 512-525.e5, Copyright (2018) with permission from Elsevier. Full text @ Dev. Cell