FIGURE

Fig. 3

ID
ZDB-FIG-180802-4
Publication
Klatt Shaw et al., 2018 - Intracellular Calcium Mobilization Is Required for Sonic Hedgehog Signaling
Other Figures
All Figure Page
Back to All Figure Page
Fig. 3

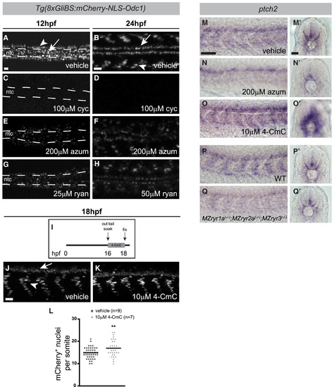
RyR Function Is Required for Shh-Dependent Gli-Mediated Gene Expression

(A–H) Dorsal view images of live Tg(8xGli:mCherry-NLS-Odc1) embryos at 12 hpf (A, C, E, and G) or 24 hpf (B, D, F, and H) that had been treated with vehicle (0.5% DMSO), cyclopamine, azumolene, or ryanodine. At 12 hpf, the position of the notochord (ntc) just ventral to the FP is outlined by dashed lines. (A) In control 12 hpf embryos, mCherry is expressed in nuclei of cells responding to Shh, including adaxial cells (arrowhead) and FP cells (arrow). (B) At 24 hpf, mCherry is expressed in nuclei of slow muscle cells (arrowhead) and cells in the ventral neural tube (arrow). (C–H) mCherry expression is reduced in embryos treated with each drug.

(I) Tail-transected Tg(8xGli:mCherry-NLS-Odc1) embryos were soaked in vehicle or 4-CmC from 16 to 18 hpf, fixed, and imaged.

(J–L) Potentiation of RyR channel activity with 4-CmC treatment results in increased numbers of presumptive slow muscle nuclei that express the mCherry reporter (J and K are lateral views, arrowhead indicates nuclei of slow muscle cells and arrow indicates cells in the ventral neural tube). (L) Quantification of mCherry+ nuclei per somite in 4-CmC-treated embryos. Each point represents a single somite and the horizontal line represents the mean. ∗∗p < 0.001.

(M–Q) RyR activity affects endogenous ptch2 expression as detected by whole-mount in situ hybridization in 24 hpf embryos. (M–Q) Lateral views reveal expression in somites and (M′–Q′) transverse sections reveal expression in slow muscle cells surrounding the notochord and in the ventral neural tube. Compared with WT embryos, ptch2 expression is diminished in azumolene-treated and MZryr1a(−/−);MZryr2a(−/−);MZryr3(−/−) mutant embryos, and it is enhanced in 4-CmC-treated embryos.

Scale bars, 25 μm.

Expression Data
Genes:
Fish:
Conditions:
Anatomical Terms:
Stage Range: 5-9 somites to Prim-5

Expression Detail
Antibody Labeling
Phenotype Data
Fish:
Conditions:
Observed In:
Stage Range: 5-9 somites to Prim-5

Phenotype Detail
Acknowledgments
This image is the copyrighted work of the attributed author or publisher, and ZFIN has permission only to display this image to its users. Additional permissions should be obtained from the applicable author or publisher of the image.

Reprinted from Developmental Cell, 45(4), Klatt Shaw, D., Gunther, D., Jurynec, M.J., Chagovetz, A.A., Ritchie, E., Grunwald, D.J., Intracellular Calcium Mobilization Is Required for Sonic Hedgehog Signaling, 512-525.e5, Copyright (2018) with permission from Elsevier. Full text @ Dev. Cell