FIGURE

Fig. 3

ID
ZDB-FIG-190423-3
Publication
Li et al., 2018 - Endodermal pouch-expressed dmrt2b is important for pharyngeal cartilage formation.
Other Figures
All Figure Page
Back to All Figure Page
Fig. 3

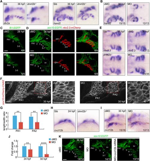
dmrt2b functions in CNC cell condensation. (A,B) Depletion of dmrt2b resulted in fewer CNC cells in the pharyngeal arches. dmrt2b mutants (A) and morphants (B) were harvested at 36 hpf for in situ hybridization with dlx2a and hand2 probes. Lateral views of embryos presented with anterior to the left. (C) Live confocal images of Tg(fli1:EGFP) transgenic embryos injected with 4 ng cMO or dmrt2b MO at 24 hpf. The pharyngeal arches are numbered. (D) Live confocal images of endodermal pouches and CNC cells in the pharyngeal regions of Tg(nkx2.3:mCherry; sox10:EGFP) transgenic embryos at 36 hpf. (E) The expression of endodermal pouch marker nkx2.3 in dmrt2b mutants and morphants. Dorsal views with anterior to the left. (F) Changes in cell shape in the leading edge of the first and second pharyngeal arches in Tg(sox10:mCherry-CAAX) embryos injected with 4 ng dmtr2b MO. The boxed areas are presented at a higher magnification in the right panels. (G) Quantitation of length/width ratio of CNC cells in the leading edge of the pharyngeal arches. All data are presented as the mean of three independent experiments. Error bars represent s.d. Significance was analyzed using unpaired t-tests. **, P<0.01. (H,I) The expression of cxcl12b in the developing pouches of dmrt2b mutants (H) and morphants (I) at the indicated stages. (J) The expression of cxcl12b in the head of dmrt2b morphants were examined by qRT-PCR at the indicated stages. All data are presented as the mean of three independent experiments. Error bars represent s.d. Significance was analyzed using unpaired t-tests. **P<0.01; ****P<0.0001. (K) Live confocal images of CNC cells in the pharyngeal regions of Tg(sox10:EGFP) transgenic embryos at 36 hpf. EP, endodermal pouch; ov, otic vesicle; PA, pharyngeal arch. Scale bars: 50 µm (C,D,K), 20 µm (F).

Expression Data
Genes:
Fish:
Knockdown Reagent:
Anatomical Terms:
Stage Range: Prim-5 to Prim-25

Expression Detail
Antibody Labeling
Phenotype Data
Fish:
Knockdown Reagent:
Observed In:
Stage Range: Prim-5 to Prim-25

Phenotype Detail
Acknowledgments
This image is the copyrighted work of the attributed author or publisher, and ZFIN has permission only to display this image to its users. Additional permissions should be obtained from the applicable author or publisher of the image. Full text @ Biol. Open