FIGURE

Fig. 4

ID
ZDB-FIG-190617-7
Publication
Bose et al., 2018 - Neuromuscular junction abnormalities in a zebrafish loss-of-function model of TDP-43
Other Figures
All Figure Page
Back to All Figure Page
Fig. 4

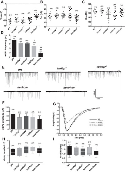
Significantly reduced miniature end-plate current (mEPC) frequency in hom/hom mutants. A–C: the passive membrane properties membrane potential (Vm; A), capacitance (Cm; B), and membrane resistance (Rm; C) of fast-twitch muscle cells at 48 h postfertilization for the following different genotypes: wild type (WT), tardbp−/−tardbpl−/−het/hom, and hom/hom. hom/hom mutants displayed a significantly depolarized membrane potential compared with the other different genotypes (P < 0.01). D: recordings of mEPCs, which result from spontaneous release of quanta, were done. hom/hom mutants showed a significantly reduced frequency (**P < 0.01). *P < 0.05. E: representative mEPCs for 5 min for all different genotypes from a 10-min recording. F: mEPC amplitude. G: overlay of representative individual mEPC from all different genotypes. H and I: decay constant (τ; H) and rise time (I) were measured across all different genotypes. No other significant differences were found. Numbers in parentheses indicate sample sizes. Data are means ± SE.

Expression Data

Expression Detail
Antibody Labeling
Phenotype Data
Fish:
Observed In:
Stage: Long-pec

Phenotype Detail
Acknowledgments
This image is the copyrighted work of the attributed author or publisher, and ZFIN has permission only to display this image to its users. Additional permissions should be obtained from the applicable author or publisher of the image. Full text @ J. Neurophysiol.