FIGURE
Fig. 1
- ID
- ZDB-FIG-240506-3
- Publication
- Jiang et al., 2024 - Potential therapeutic role of spermine via Rac1 in osteoporosis: Insights from zebrafish and mice
- Other Figures
- All Figure Page
- Back to All Figure Page
Fig. 1
|
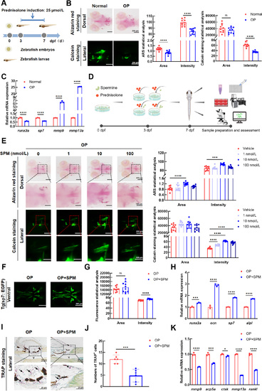
Spermine (SPM) alleviated prednisolone (PN)-induced osteoporosis (OP) in zebrafish larvae |
Expression Data
| Genes: | |
|---|---|
| Fish: | |
| Conditions: | |
| Anatomical Term: | |
| Stage: | Days 7-13 |
Expression Detail
Antibody Labeling
Phenotype Data
| Fish: | |
|---|---|
| Conditions: | |
| Observed In: | |
| Stage: | Days 7-13 |
Phenotype Detail
Acknowledgments
This image is the copyrighted work of the attributed author or publisher, and
ZFIN has permission only to display this image to its users.
Additional permissions should be obtained from the applicable author or publisher of the image.
Full text @ Zool Res