FIGURE
Fig. 3
- ID
- ZDB-FIG-240506-5
- Publication
- Jiang et al., 2024 - Potential therapeutic role of spermine via Rac1 in osteoporosis: Insights from zebrafish and mice
- Other Figures
- All Figure Page
- Back to All Figure Page
Fig. 3
|
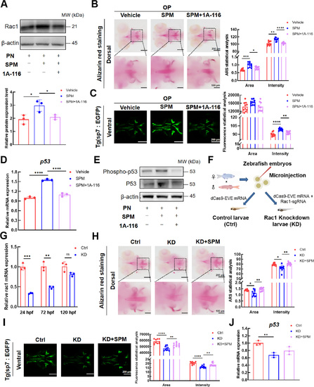
Spermine (SPM) enhanced osteogenesis in zebrafish larvae via Rac1 up-regulation, while Rac1 knockdown induced osteoporosis |
Expression Data
| Genes: | |
|---|---|
| Fish: | |
| Conditions: | |
| Knockdown Reagents: | |
| Anatomical Term: | |
| Stage Range: | Prim-5 to Days 7-13 |
Expression Detail
Antibody Labeling
Phenotype Data
| Fish: | |
|---|---|
| Conditions: | |
| Knockdown Reagents: | |
| Observed In: | |
| Stage Range: | Prim-5 to Days 7-13 |
Phenotype Detail
Acknowledgments
This image is the copyrighted work of the attributed author or publisher, and
ZFIN has permission only to display this image to its users.
Additional permissions should be obtained from the applicable author or publisher of the image.
Full text @ Zool Res