FIGURE

Fig. 1

ID
ZDB-FIG-240524-95
Publication
Brix et al., 2024 - ADA2 regulates inflammation and hematopoietic stem cell emergence via the A2bR pathway in zebrafish
Other Figures
All Figure Page
Back to All Figure Page
Fig. 1

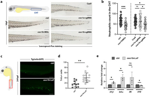
Generation and validation of the cecr1b-LoF zebrafish models.

a Representative brightfield images of the CHT of 3 dpf embryos stained with the Leucognost-Pox colorimetric assay for neutrophils detection. Scale bar: 300 microns. b Quantification of neutrophils number in the CHT. Each dot represents the count of a single embryo (mean ± SD). Statistical significance was assessed by two-tailed, unpaired t-student test and Ordinary one-way ANOVA test with Tukey’s correction for cecr1b-MOs embryos (ctrl, n = 38 embryos; cecr1b-MOs n = 37 embryos) and cecr1a/cecr1b-sgRNA embryos (Cas9, n = 35 embryos; cecr1a-sgRNA, n = 28 embryos; cecr1b-sgRNA, n = 29 embryos), respectively; ***, p < 0.001; *, p < 0.05; ns, not significant (c) Representative confocal images of Tnfα expressing cells in the trunk-tail region of 24–26 hpf embryos. Magnification: 20X. Scale bar: 100 microns. d Count of Tnfα+ cells in the trunk region. Each dot in the graph represents the count of a single embryo (mean ± SD). Statistical significance was assessed by two-tailed, unpaired t-student test; **p < 0.002 (ctrl, n = 10 embryos; cecr1b-LoF, n = 13 embryos) (e) RT-qPCR results of pro-inflammatory (il1β, tnfα, il6) and anti-inflammatory (il10) cytokines in 3 dpf embryos (mean ± SEM). n = 3 biologically independent experiments. Statistical significance was assessed by a two-tailed unpaired t-student test; *p < 0.05, ns not significant.

Expression Data
Genes:
Fish:
Knockdown Reagents:
Anatomical Terms:
Stage Range: Prim-5 to Protruding-mouth

Expression Detail
Antibody Labeling
Phenotype Data
Fish:
Knockdown Reagents:
Observed In:
Stage Range: Prim-5 to Protruding-mouth

Phenotype Detail
Acknowledgments
This image is the copyrighted work of the attributed author or publisher, and ZFIN has permission only to display this image to its users. Additional permissions should be obtained from the applicable author or publisher of the image. Full text @ Commun Biol