FIGURE

Fig. 5

ID
ZDB-FIG-250610-48
Publication
Zhong et al., 2025 - Multi-ancestry genome-wide association meta-analysis identifies novel associations and informs genetic risk prediction for Hirschsprung disease
Other Figures
All Figure Page
Back to All Figure Page
Fig. 5

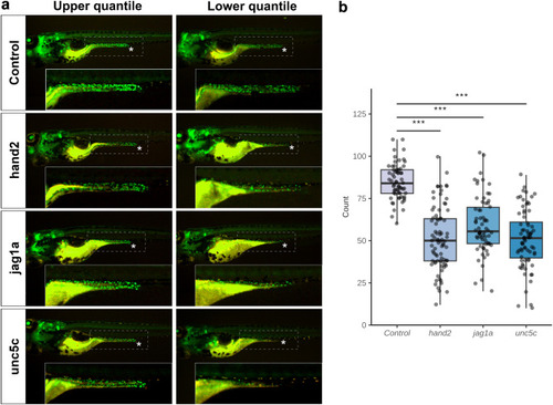
CRISPR/Cas9 knockout of hand2, jag1a, and unc5c impaired ENS development and resulted in decreased enteric neuronal number. (a) Representative images of the wild type zebrafish (control), the hand2, jag1a and unc5c crispant zebrafish with number of neurons above the upper (left) and below the lower quantile (right) are shown. The image at the bottom right panel represents the zoomed-in view (indicated by the dotted box) visualizing the Kaede-expressing enteric neurons (green dots) in the intestine. Asterisk (∗) indicates end of the gut tube (anal pore). (b) Significant reduction in the number of enteric neurons in hand2 (n = 80), jag1a (n = 66) and unc5c (n = 72) crispants compared to wild type control fish (n = 63). ∗∗∗ T-test p < 0.001.

Expression Data
Gene:
Fish:
Knockdown Reagents:
Anatomical Term:
Stage: Day 5

Expression Detail
Antibody Labeling
Phenotype Data
Fish:
Knockdown Reagents:
Observed In:
Stage: Day 5

Phenotype Detail
Acknowledgments
This image is the copyrighted work of the attributed author or publisher, and ZFIN has permission only to display this image to its users. Additional permissions should be obtained from the applicable author or publisher of the image. Full text @ EBioMedicine