FIGURE SUMMARY
Title

Global Transcriptomic Analysis of Zebrafish Glucagon Receptor Mutant Reveals Its Regulated Metabolic Network

Authors
Kang, Q., Hu, M., Jia, J., Bai, X., Liu, C., Wu, Z., Chen, W., Li, M.
Source
Full text @ Int. J. Mol. Sci.

RNA-seq (RNA sequencing) analysis of glucagon receptor (gcgr−/−) mutant zebrafish. (A) Principal component analysis (PCA) plot of three wildtype and gcgr−/− mutant RNA-seq datasets. Principal component 1 (PC1), and principal component 2 (PC2) were used for analysis. (B) Volcano plot of differential expression analysis of gcgr−/− mutant and control larvae showing the relationship between p-value and log fold changes. Red shows upregulated genes and blue downregulated genes. (C–E) Gene ontology (GO) enrichment analysis of differentially expressed genes (DEGs) in gcgr−/− mutant zebrafish. The DEGs were assigned to three categories: Biological process, (C) cellular component, (D) and molecular function (E). The names of the GO subcategories, the number of genes, and the proportion of each subcategory are listed by the pie charts.

gcgr−/− mutant fish have similar physical activity to controls. (A,B) Representative images of activity tracks of six wildtype (A) and gcgr−/− (B) zebrafish larvae. Each image is the track of one larva recorded for 3 min. (C,D) The average swimming speed (C) and swimming distance (D) of wildtype and gcgr−/− zebrafish larvae. Ns: no significance.

Kyoto encyclopedia of genes and genomes (KEGG) enrichment analysis of DEGs in metabolism pathways. The y-axis indicates pathways and the x-axis indicates the number of DEGs. The red bar shows the upregulated genes and the blue bar shows the downregulated genes.

GCGR regulate lipid metabolism in zebrafish larva. (A–C) Heatmaps of transcripts in lipid metabolism enrichment (A) in peroxisome proliferator-activated receptors (PPAR) pathway enrichment (B) and in mitogen-activated protein kinase (MAPK) pathway enrichment (C). Colors represent high (red), low (blue), or average (white) expression values based on Z-score normalized fragments per kilo base per million mapped reads (FPKM) values for each gene. The Z-score indicators are shown under each map. The fold change (log2) are shown on the right. (D–G) Oil Red O (ORO) staining of 7 dpf wildtype (F) and gcgr−/− (G) mutant larvae. Whole-mount ORO staining (D,F) and liver frozen sections ORO staining (E,G) both show accumulation of lipids in the mutant liver. Yellow dash line indicates the liver area.

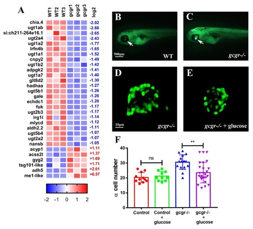
GCGR regulates carbohydrate metabolism in zebrafish larvae. (A) Heatmaps of transcripts in carbohydrate metabolism enrichment. Colors represent high (red), low (blue), or average (white) expression values based on the Z-score normalized FPKM values for each gene. The Z-score indicators are shown under each map. The fold change (log2) are shown on the right. (B,C) 2-NBDG glucose uptake of wildtype (B) and gcgr−/− mutant (C) larvae, the glucose uptake level is indicated by the fluorescence of lens (arrow) imaged by fluorescent microscopy. (D–E) Representative images of the principal islet of gcgr−/−; Tg(gcga:GFP) (D) and 20 mM glucose treated-gcgr−/−; Tg(gcga:GFP) (E). The images are confocal projections; scale bars indicate 10 μm. (F) Quantification of the α-cell number in different groups of zebrafish at 7 dpf, n ≥ 10. Ns: No significance, and ** p < 0.01 by t-test.

GCGR regulates amino acid metabolism in zebrafish larvae. (A) Heatmaps of transcripts in amino acid metabolism enrichment. (B) Heatmaps of transcripts in metabolism of other amino acid enrichment. (C) Amino acids compositions in WT and gcgr−/− embryos. Results were represented as means with standard errors (n = 3), * p < 0.05 by t-test.

Validation of RNA-seq data using qPCR. (A–D) The validation of the expression levels of differentially expressed genes by qRT-PCR analysis in the categories of lipid metabolism (A) carbohydrate metabolism, (B) amino acid metabolism, (C) and other DEGs (D). (E) Correlation between qRT-PCR and RNA-seq results for select DEGs. The log2 (fold change) values derived from the RNA-seq analysis of DEGs are compared with those obtained by qRT-PCR determined by 2−ΔΔCT. The reference line indicates the expected linear relationship.

Acknowledgments
This image is the copyrighted work of the attributed author or publisher, and ZFIN has permission only to display this image to its users. Additional permissions should be obtained from the applicable author or publisher of the image. Full text @ Int. J. Mol. Sci.