Effects of various concentrations of GLU and/or STZ on the survival rates and motility of zebrafish larvae. (A) Schematic of the study design. (B) Kaplan-Meier survival analysis of zebrafish larvae after treatment with various concentrations of GLU (n = 48 per group) and (C) a combination of 40 mM GLU and various concentrations of STZ. (n = 48 per group).

GLU = D-glucose; STZ = streptozotocin.

****p<0.0001 vs. (B) control group or (C) GLU 40 mM group.

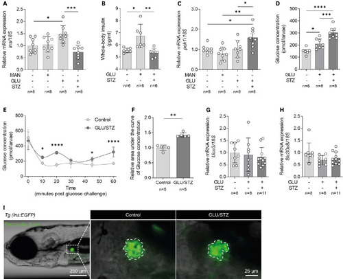
Induction of diabetes mellitus-like phenotypes in zebrafish larvae via combined treatment with GLU and STZ. (A) Relative mRNA expression of ins (n = 8 per group) and (B) Whole-body insulin level (n = 6 per group). (C) Relative mRNA expression of pck1 (n = 8 per group). (D) Whole-body glucose concentration (n = 6–8 per group). (E) Changes in whole-body glucose concentration after high-GLU challenge and (F) the corresponding AUC (n = 5 per group). (G) Relative gene expression of Ucn3 and (H) Slc30a8 (n = 8–11 per group). (I) Representative fluorescence microscopic image of pancreatic β-cells of the Tg (ins:EGFP) zebrafish larvae. Each group had 6–11 samples, with (A, B, and D-H) 10 or (C) 30 larvae per sample. Data are presented as mean ± standard deviation and each dot represents the value of each sample.

AUC = area under the curve; GLU = D-glucose; MAN = D-mannitol; STZ = streptozotocin; Tg = transgenic; EGFP = enhanced green fluorescent protein.

*p<0.05, **p<0.01, ***p<0.001, ****p<0.0001 vs. indicated group.

HF phenotype induced by TER in the DM zebrafish model. (A) Representative fluorescent microscopic images of the Tg (myl7:EGFP) zebrafish heart with a GFP at 7 dpf. (B) vFS (n = 21–26 per group). (C) Representative blood pulse graphs. (D) SD of the beat-to-beat interval (n = 21–28 per group). (E) Relative mRNA expression of nppb (n = 8 per group). Each group had 8 samples, with 10 larvae per sample. Data are presented as mean ± SD and each dot represents the value of each sample.

DM = diabetes mellitus; dpf = days post-fertilization; EGFP = enhanced green fluorescent protein; HF = heart failure; myl7 = myosin light chain 7; SD = standard deviation; TER = terfenadine; Tg = transgenic; VD = ventricular diastole; VEH = vehicle; VS = ventricular systole.

*p<0.05, **p<0.01, ****p<0.0001 vs. indicated group.

Reduced motility and viability of the diabetic HF zebrafish model. (A) Representative images of motility tracking for 5 minutes in zebrafish larvae. (B) Average moved distance and (C) movement duration per minute (n = 24 per group). Data are presented as mean ± SD and each dot represents the value of each sample. (D) Kaplan-Meier survival analysis (n = 72 per group).

DM = diabetes mellitus; TER = terfenadine; VEH = vehicle.

*p<0.05, ***p<0.001, ****p<0.0001 vs. indicated group.

Acknowledgments
This image is the copyrighted work of the attributed author or publisher, and ZFIN has permission only to display this image to its users. Additional permissions should be obtained from the applicable author or publisher of the image. Full text @ Korean Circ J