FIGURE SUMMARY
Title

Targeted Inhibition of miRNA Maturation with Morpholinos Reveals a Role for miR-375 in Pancreatic Islet Development

Authors
Kloosterman, W.P., Lagendijk, A.K., Ketting, R.F., Moulton, J.D., and Plasterk, R.H.
Source
Full text @ PLoS Biol.

Morpholinos Targeting the Mature miRNA Deplete the Zebrafish Embryo of Specific miRNAs (A) Northern blot for miR-206 in wild-type and MO miR-206–injected embryos at 24, 48, and 72 hpf. 5S RNA serves as a loading control. (B) In situ analysis of miR-206 and miR-124 expression in different stage embryos after injection of MO miR-206. (C) Effect of a morpholino targeting miR-30c on a silencing assay with miR-30c and a responsive GFP sensor construct. (D) In vivo and in vitro effects of a morpholino on the stability and RNA extraction of a synthetic miR-206 duplex. miR-205 serves as a loading control.

EXPRESSION / LABELING:
Genes:
Fish:
Knockdown Reagent:
Anatomical Terms:
Stage Range: Prim-5 to Day 4

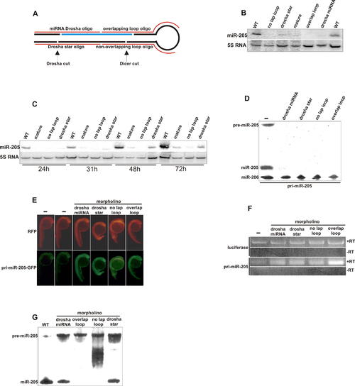
Morpholinos Targeting the Precursor miRNA Interfere with miRNA Maturation (A) Design of morpholinos targeting the precursor miRNA. (B) Northern blot analysis of miR-205 in 30-h-old embryos injected with different morpholinos against pri-miR-205. 5S RNA serves as a loading control. (C) Time series of miR-205 expression after injection of mature, no lap loop, and drosha star morpholinos against pri-miR-205. (D) Northern blot analysis of miR-205 derived from embryos injected with a GFP-pri-miR-205 transcript and four different morpholinos targeting pri-miR-205. Co-injected miR-206 serves as an injection and loading control. Embryos were collected 8 h after injection. (E) GFP expression in 24-h embryos injected with morpholinos and a GFP-pri-miR-205 construct as used in (C). Pri-miR-205 is positioned just upstream of the polyA signal in the 3′ UTR of the GFP mRNA. Red fluorescent protein (RFP) serves as an injection control. (F) RT-PCR analysis of injected GFP-pri-miR-205 mRNA with (+) and without (-) co-injected morpholinos. Luciferase serves a an injection control. Embryos were collected 8 h after injection. (G) Northern analysis of the effect of morpholinos on an injected miR-205 precursor. Embryos were collected 8 h after injection. WT, wild type.

Specific Morpholinos Deplete the Embryo of miR-375 (A) Sequence alignment of the two miR-375 genes from zebrafish and design of morpholinos targeting the dre-miR-375–1 and dre-miR-375–2 precursors. (B) Northern blot analysis of the effect of morpholinos on the expression of miR-375 derived from injected pri-miRNA mRNAs for miR-375–1 and miR-375–2. MO-375–1 overlap loop and loop morpholinos target exclusively the pri-miR-375–1 construct, and MO-375–2 overlap loop and loop morpholinos target exclusively the pri-miR-375–2 construct. Co-injected miR-206 serves as a loading and injection control. Embryos were collected 8 h after injection. (C) Northern blot analysis of the effect of morpholinos on endogenous miR-375 expression at 24 hpf and 48 hpf. MiR-206 serves as loading control. (D) In situ hybridization for pri-miR-375–1 and pri-miR-375–2 on wild-type (WT) and morpholino-injected embryos. Arrowheads indicate the pituitary gland and the pancreatic islet. (E) Analysis of GFP expression in 24-h embryos injected with a miR-375 GFP sensor construct, a synthetic miR-375 duplex and MO miR-375. Red fluorescent protein (RFP) serves as an injection control. NIC, noninjected control.

Knockdown of Many miRNAs Does Not Affect Zebrafish Embryonic Development (A) Phenotypes and in situ analysis of 3- and 4-d-old embryos after injection of morpholinos against 11 different mature miRNAs. (B) Daspei staining of 72-h-old embryos injected with MO miR-182 and MO miR-183, and wild-type control (upper panel). Alcian Blue staining of 72-h-old embryos injected with MO miR-140 and noninjected control (lower panel).

Knockdown of miR-375 Results in Aberrant Migration of Pancreatic Islet Cells (A) In situ analysis of miR-375 knockdown in MO miR-375–injected embryos and noninjected controls at 24, 48, 72, and 120 hpf. Arrowheads indicate the pituitary gland and the pancreatic islet. (B) In situ analysis of the pancreatic islet (insulin staining) and the pituitary gland (pit1 staining) in miR-375 morphants and noninjected controls. Arrowheads indicate the pituitary gland and the pancreatic islet. (C) In situ analysis of pancreatic islet development in wild-type and morphant embryos using insulin, somatostatin, and glucagon as markers. (D) Time series of insulin expression in wild-type and morphant embryos injected with MO miR-375. (E) Insulin expression in 72-hpf embryos injected with MO miR-375 and a complementary morpholino.

Specific Effects of miR-375 Knockdown on the Development of the Endocrine Pancreas (A) In situ analysis of miR-375 and insulin expression in 72-hpf embryos injected with morpholinos against the miR-375 precursor and negative control morpholinos for let-7 and miR-124. (B) Expression of islet1, foxa2, and ptf1a in wild-type and miR-375 knockdown embryos. Arrows indicate the pancreatic islet. WT, wild type

Morpholino-Mediated Knockdown of miR-30c (A) Design of morpholinos targeting the miR-30c precursor. (B) Northern analysis of miR-30c expression in 24-h-old embryos injected with different morpholinos targeting the miR-30c precursor. (C) Alignment of the precursor of miR-30 family miRNAs.

Acknowledgments
This image is the copyrighted work of the attributed author or publisher, and ZFIN has permission only to display this image to its users. Additional permissions should be obtained from the applicable author or publisher of the image. Full text @ PLoS Biol.