FIGURE

Fig. 3

ID
ZDB-FIG-171006-14
Publication
Samsa et al., 2016 - IgG-Containing Isoforms of Neuregulin-1 Are Dispensable for Cardiac Trabeculation in Zebrafish
Other Figures
All Figure Page
Back to All Figure Page
Fig. 3

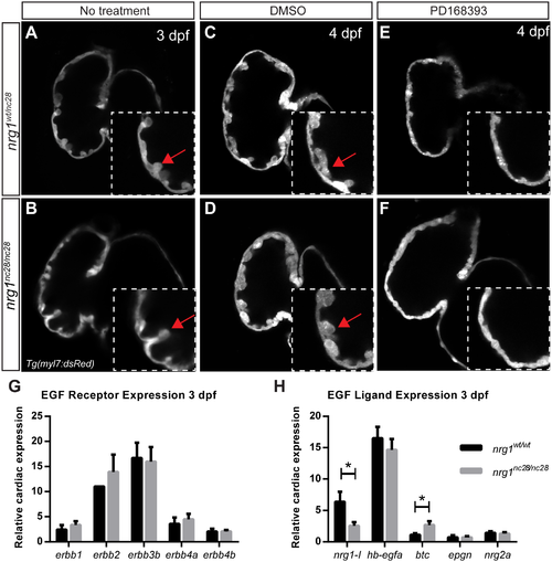
nrg1 mutants require ErbB2 tyrosine kinase activity to form trabeculae.

(A-F) Representative confocal optical mid-chamber slice of the ventricle at 3–4 dpf in larvae carrying Tg(myl7:dsRed) cardiomyocyte reporters. Boxes include high-resolution image of the outer curvature. Larvae were examined at (A-B) 3 dpf or (C-F) 4 dpf after treatment with (C-D) 1% DMSO or (E-F) 3.75 μM PD168393 from 2–4 dpf. Larvae were genotyped after imaging. Red arrows point to representative trabeculae. N ≥ 4 larvae for each condition and genotype. Relative expression levels of (G) EGF family receptor genes or (H) EGF family receptor ligand genes from isolated hearts of nrg1WT/WT and nrg1nc28/nc28 larvae at 3 dpf. N = 3–5 biological replicates with 30–60 hearts pooled per condition normalized to efl1a. N = 1 biological replicates with 30–60 hearts pooled for erbb2 normalized to efl1a. Student’s T-test mutant compared to wild type. Error bars are SEM. N≥3 biological replicates. *p≤0.05–0.01.

Expression Data
Genes:
Fish:
Anatomical Term:
Stage: Protruding-mouth

Expression Detail
Antibody Labeling
Phenotype Data
Fish:
Observed In:
Stage: Protruding-mouth

Phenotype Detail
Acknowledgments
This image is the copyrighted work of the attributed author or publisher, and ZFIN has permission only to display this image to its users. Additional permissions should be obtained from the applicable author or publisher of the image. Full text @ PLoS One