FIGURE SUMMARY
Title

IgG-Containing Isoforms of Neuregulin-1 Are Dispensable for Cardiac Trabeculation in Zebrafish

Authors
Samsa, L.A., Ito, C.E., Brown, D.R., Qian, L., Liu, J.
Source
Full text @ PLoS One

Zebrafish Neuregulin 1 and the expression of its isoforms.

(A) Gene tree from Clustal-Omega multiple alignment comparison. (B) Schematic of Nrg1 domains encoded by Exons 1–14. (C) Schematic of nrg1 gene structure. Exons are drawn to scale; introns are not to scale. Alternative splicing produces three primary isoforms, nrg1-I, nrg1-IIa-c, and nrg1-III. (D-E) Relative expression of nrg1 isoforms in (D) 3 dpf embryos and (E) dissected hearts from 3 dpf embryos normalized to efl1a. (F) In situ hybridization of anti-sense riboprobe targeting nrg1. Heart is outlined in red. Student’s T-test compared to matched control. Error bars are SEM. N≥3 biological replicates. *p≤0.05–0.01, **p≤0.01–0.001, ***p<0.001.

EXPRESSION / LABELING:
Gene:
Fish:
Anatomical Terms:
Stage Range: Long-pec to Protruding-mouth

Zebrafish nrg1-I/II mutants.

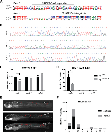
(A) CRISPR/Cas9 gene targeting and validation of nrg1nc28 and nrg1nc29 alleles showing target site and mutations. (B) Sanger sequence of nrg1WT, nrg1nc28 and nrg1nc29 alleles spanning target site in Exon 3. (C) Gel electrophoresis and densitometry of nrg1 amplified from 10ng cDNA derived from nrg1WT or nrg1nc28/nc28 embryos at 5 dpf. Student’s T-test compared to matched control. Error bars are SEM. N≥3 biological replicates. *p≤0.05–0.01. (D) Representative Mitotracker stain for neuromasts. Heterozygous adult fish carrying nrg1WT/nc28, nrg1WT/nc26, or nrg1WT/z26 alleles were inbred, and resulting offspring were evaluated for supernumerary neuromasts (red arrows). (E-F) Frequency distribution of the number of neuromasts per embryo. Blue bar marks range of neuromasts found in wild type larvae; red bars mark supernumerary neuromasts. Similar results were obtained with nrg1nc29 lines (data not shown). N = 15–20 embryos imaged per pairing; N = 2 biological replicates.

PHENOTYPE:
Fish:
Observed In:
Stage: Day 5

nrg1 mutants require ErbB2 tyrosine kinase activity to form trabeculae.

(A-F) Representative confocal optical mid-chamber slice of the ventricle at 3–4 dpf in larvae carrying Tg(myl7:dsRed) cardiomyocyte reporters. Boxes include high-resolution image of the outer curvature. Larvae were examined at (A-B) 3 dpf or (C-F) 4 dpf after treatment with (C-D) 1% DMSO or (E-F) 3.75 μM PD168393 from 2–4 dpf. Larvae were genotyped after imaging. Red arrows point to representative trabeculae. N ≥ 4 larvae for each condition and genotype. Relative expression levels of (G) EGF family receptor genes or (H) EGF family receptor ligand genes from isolated hearts of nrg1WT/WT and nrg1nc28/nc28 larvae at 3 dpf. N = 3–5 biological replicates with 30–60 hearts pooled per condition normalized to efl1a. N = 1 biological replicates with 30–60 hearts pooled for erbb2 normalized to efl1a. Student’s T-test mutant compared to wild type. Error bars are SEM. N≥3 biological replicates. *p≤0.05–0.01.

nrg1nc28 survive to adulthood without overt cardiac abnormalities.

(A-C) Representative gross morphology of age-matched (A) nrg1WT/WT, (B) nrg1WT/nc28 or (C) nrg1nc28/nc28 clutch mates, Standard Length (SL) 25–30. Scale bar is 10mm. (D) Weekly survival of fish from sibling nrg1WT/nc28 and nrg1nc28/nc28. (E-F) Representative cross section of the heart in H&E stained section of formaldehyde-fixed, paraffin embedded (E) nrg1WT/WT and (F) nrg1nc28/nc28adult fish. BA = Bulbous Arteriosus, V = Ventricle, A = Atrium. N = 3 fish per genotype. Scale bar 100 μm.

PHENOTYPE:
Fish:
Observed In:
Stage Range: Prim-5 to Adult
Acknowledgments
This image is the copyrighted work of the attributed author or publisher, and ZFIN has permission only to display this image to its users. Additional permissions should be obtained from the applicable author or publisher of the image. Full text @ PLoS One