FIGURE
Fig. 2
- ID
- ZDB-FIG-171020-5
- Publication
- Vincent et al., 2017 - Neutrophil derived LTB4 induces macrophage aggregation in response to encapsulated Streptococcus iniae infection
- Other Figures
- All Figure Page
- Back to All Figure Page
Fig. 2
|
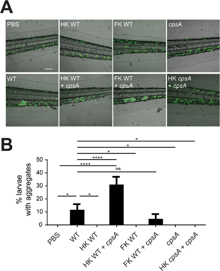
S. iniae capsule is a determinant of aggregate formation. (A) Representative 20X images of larvae at 24 hpi following inoculation with either PBS, 50 CFU WT S. iniae alone; 50 CFU equivalent heat killed (HK) or formalin killed (FK) plus 100 CFU cpsA S. iniae; 100 CFU cpsA alone; or 100 CFU live cpsA plus 100 CFU equivalent of HK cpsA. Scale bar is 80 μm. (B) Quantification of the average total percent of larvae forming macrophage aggregates from (A). |
Expression Data
Expression Detail
Antibody Labeling
Phenotype Data
Phenotype Detail
Acknowledgments
This image is the copyrighted work of the attributed author or publisher, and
ZFIN has permission only to display this image to its users.
Additional permissions should be obtained from the applicable author or publisher of the image.
Full text @ PLoS One