FIGURE

Fig. 3

ID
ZDB-FIG-171020-6
Publication
Vincent et al., 2017 - Neutrophil derived LTB4 induces macrophage aggregation in response to encapsulated Streptococcus iniae infection
Other Figures
All Figure Page
Back to All Figure Page
Fig. 3

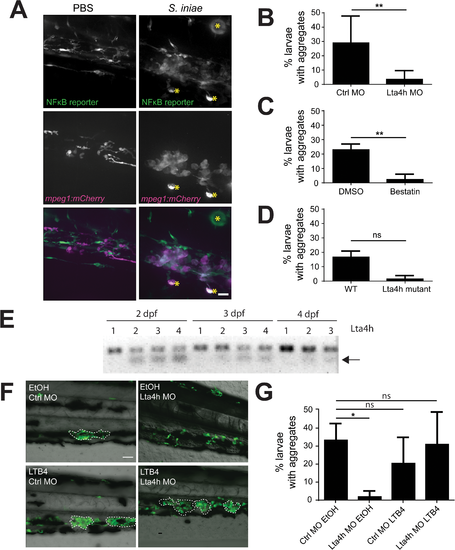
Disruption of Lta4h signaling abrogates macrophage aggregation.

(A) NFκB reporter expression in Tg(mpeg1:mCherry) larvae at 24hpi following inoculation with PBS or 50 CFU S. iniae. Aggregate macrophages and adjacent cells show NFκB expression. Images at 40X; scale bar is 20 μm. Non-specific signal is indicated by yellow asterisks. (B and C) Average percentage of total larvae with macrophage aggregates at 24 hpi following inoculation with 50 CFU WT S. iniae. Aggregates fail to form in (B) Lta4h knockdown, p = 0.0087, average of 6 independent experiments; during (C) Lta4h inhibition with 100 μM Bestatin, p = 0.0022, average of 6 independent experiments; as opposed to relevant controls (Control MO, 0.1% DMSO, respectively), and were decreased in an (D) Lta4h mutant, p = 0.1000, average of 3 independent experiments. (E) RT-PCR of lta4h from mRNA extracted from 2–4 dpf zebrafish. The arrow denotes the presence of an alternative transcript in larvae injected with a splice-blocking Lta4h morpholino. Lane 1 = Ctrl MO, 2 = 100 μM Lta4h MO, 3 = 200 μM Lta4h MO, 4 = 500 μM Lta4h MO. (F) Representative 20X images of exogenous addition of LTB4 rescuing aggregate formation in Lta4h morphants. Larvae were treated with 30 nM LTB4 or 0.1% ethanol (EtOH). Scale bar is 80 μm. (G) Quantification of the average total percent of larvae forming macrophage aggregates from (F).

Expression Data

Expression Detail
Antibody Labeling
Phenotype Data
Fish:
Condition:
Knockdown Reagent:
Observed In:
Stage Range: Protruding-mouth to Day 4

Phenotype Detail
Acknowledgments
This image is the copyrighted work of the attributed author or publisher, and ZFIN has permission only to display this image to its users. Additional permissions should be obtained from the applicable author or publisher of the image. Full text @ PLoS One