FIGURE

Fig. 4

ID
ZDB-FIG-171020-7
Publication
Vincent et al., 2017 - Neutrophil derived LTB4 induces macrophage aggregation in response to encapsulated Streptococcus iniae infection
Other Figures
All Figure Page
Back to All Figure Page
Fig. 4

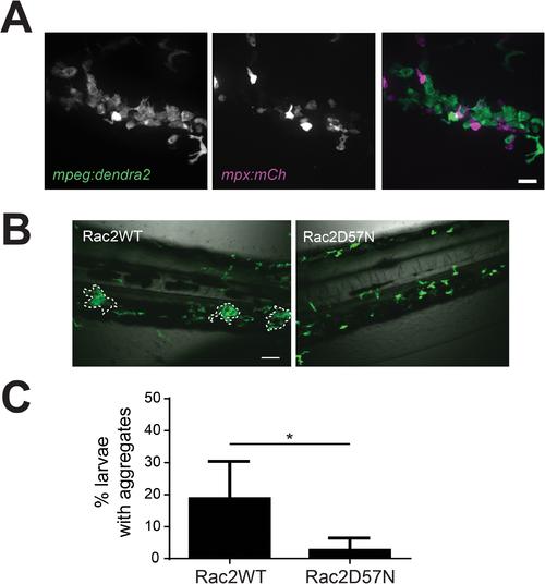
Neutrophil crosstalk drives macrophage aggregate formation.

(A) Double transgenic Tg(mpeg:dendra2) x Tg(mpx:mCherry) larvae show that neutrophils are present in and around macrophage aggregates. Images at 40X; scale bar is 20 μm. (B) Representative 20X images of Rac2WT or Rac2D57N larvae at 24 hpi following inoculation. Tg(mpx:mCherry-2a-rac2wt) (Rac2WT) or Tg(mpx:mCherry-2a-rac2d57n) (Rac2D57N) were crossed to Tg(mpeg1:dendra2) and the resulting double transgenic larvae were infected with 50 CFU WT S. iniae or mock-infected with PBS. Rac2D57N larvae are defective for aggregate formation. Scale bar is 80 μm. (C) Quantification of the average total percent of larvae forming macrophage aggregates from (B).

Expression Data
Gene:
Fish:
Condition:
Anatomical Term:
Stage Range: Protruding-mouth to Day 4

Expression Detail
Antibody Labeling
Phenotype Data
Fish:
Condition:
Observed In:
Stage Range: Protruding-mouth to Day 4

Phenotype Detail
Acknowledgments
This image is the copyrighted work of the attributed author or publisher, and ZFIN has permission only to display this image to its users. Additional permissions should be obtained from the applicable author or publisher of the image. Full text @ PLoS One