FIGURE

Fig. 5

ID
ZDB-FIG-171020-8
Publication
Vincent et al., 2017 - Neutrophil derived LTB4 induces macrophage aggregation in response to encapsulated Streptococcus iniae infection
Other Figures
All Figure Page
Back to All Figure Page
Fig. 5

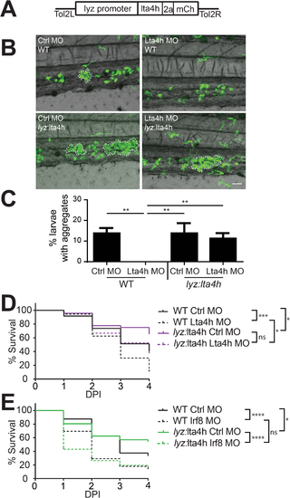
Neutrophil-specific expression of Lta4h rescues macrophage aggregation and correlates with host survival in Lta4h-deficient larvae.

(A) Schematic of the Tol2-lyz:lta4h-2a-mCherry construct that was injected into AB-WT embryos to generate the Tg(lyz:lta4h-2a-mCherry) transgenic line. (B) The transgenic Lta4h sequence is non-targetable by morpholino knockdown. Tg(lyz:lta4h-2a-mCherry) (lyz:lta4h) or Tg(mpx:mCherry) (WT) was crossed to Tg(mpeg1:dendra2) and injected with either the Ctrl MO or Lta4h MO and monitored for macrophage aggregation at 24 hpi. Representative 20X images of WT or lyz:lta4h larvae at 24 hpi following inoculation with 50 CFU WT S. iniae, in both control and Lta4h morphant larvae. Scale bar is 80 μm. (C) Quantification of the average total percent of larvae forming macrophage aggregates from (B). (D) Survival of WT or lyz:lta4h larvae in either control or Lta4h morphant larvae infected with 50 CFU S. iniae. Compared with WT Ctrl MO larvae (black solid line), WT Lta4h MO larvae (black dotted line) have worse survival (p = 0.00437). Compared with lyz:lta4h Ctrl MO larvae (magenta solid line), lyz:lta4h Lta4h MO larvae (magenta dotted line) do not have significantly worse survival. However, lyz:lta4h Lta4h MO larvae (magenta dotted line) have significantly better survival than WT Lta4h MO larvae (black dotted line, p = 0.0142). (E) Increased survival in lyz:lta4h is macrophage dependent. Survival of WT or lyz:lta4h larvae in either control or Irf8 morphant larvae (lacking macrophages) infected with 50 CFU S. iniae. Compared with lyz:lta4h Ctrl MO larvae (green solid line), lyz:lta4h Irf8 MO larvae (green dotted line) have significantly worse survival (p < 0.0001). Compared with WT Irf8 MO larvae (black dotted line), lyz:lta4h Irf8 MO larvae do not have a significant difference in survival. Data are statistically pooled from at least 3 independent experiments, each with 24 larvae per condition.

Expression Data
Gene:
Fish:
Condition:
Knockdown Reagent:
Anatomical Term:
Stage Range: Protruding-mouth to Day 4

Expression Detail
Antibody Labeling
Phenotype Data
Fish:
Condition:
Knockdown Reagents:
Observed In:
Stage Range: Protruding-mouth to Days 7-13

Phenotype Detail
Acknowledgments
This image is the copyrighted work of the attributed author or publisher, and ZFIN has permission only to display this image to its users. Additional permissions should be obtained from the applicable author or publisher of the image. Full text @ PLoS One