FIGURE

Figure 3

ID
ZDB-FIG-201121-149
Publication
Brenet et al., 2020 - Organophosphorus diisopropylfluorophosphate (DFP) intoxication in zebrafish larvae causes behavioral defects, neuronal hyperexcitation and neuronal death
Other Figures
All Figure Page
Back to All Figure Page
Figure 3

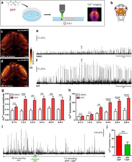
DFP exposure caused neuronal hyperexcitation. (a) As experimental set-up, 5 dpf Tg[Huc:GCaMP5G] larvae were exposed to either 15 µM DFP or vehicle (1% DMSO), and calcium transients were recorded in brain neurons during the next 6 h. (b) Scheme of a 5 dpf larva head with the red box showing the region of interest in the brain, uncovering the optic tectum (OT). (c,d) Snapshot views of calcium imaging in a 5 dpf Tg[Huc:GCaMP5G] larva brain showing baseline calcium transients (c in Fig. 2e) and seizure-like hyperactivity seen 3 h after exposure to 15 µM DFP (d in Fig. 2f). (e,f) Baseline calcium transients detected in 5 dpf Tg[Huc:GCaMP5G] control larvae (n = 3) (e) and massive calcium transients detected in 5 dpf Tg[Huc:GCaMP5G] larvae exposed for 6 h to 15 µM DFP (n = 4) (f). (g) Amplitude of calcium transients detected in 5 dpf Tg[Huc:GCaMP5G] larvae at different time points following exposure to either 15 µM DFP (n = 4) or vehicle (n = 3) (two-way ANOVA with Sidak’s multiple comparisons test: n.s., non-significant; **, p < 0.01; ***, p < 0.001). (h) Number of calcium transients showing ΔF/F0 > 0.04 in 5 dpf Tg[Huc:GCaMP5G] larvae at different time points following exposure to either 15 µM DFP (n = 4) or vehicle (n = 3) (two-way ANOVA with Sidak’s multiple comparisons test: n.s., non-significant; **, p < 0.01; ****, p < 0.0001). (i) Pattern of calcium transients seen in 5 dpf Tg[Huc:GCaMP5G] larvae exposed for 5 h to 15 µM DFP and then to 15 µM DFP + 40 µM diazepam (DZP) for an additional hour. (j) Number of calcium transients showing ΔF/F0 > 0.04 in 5 dpf Tg[Huc:GCaMP5G] larvae exposed for 5 h to 15 µM DFP and then to 15 µM DFP + 40 µM diazepam (DZP) for an additional hour (n = 6) (Student’s unpaired t-test: **, p < 0.01).

Expression Data

Expression Detail
Antibody Labeling
Phenotype Data
Fish:
Conditions:
Observed In:
Stage: Day 5

Phenotype Detail
Acknowledgments
This image is the copyrighted work of the attributed author or publisher, and ZFIN has permission only to display this image to its users. Additional permissions should be obtained from the applicable author or publisher of the image. Full text @ Sci. Rep.