FIGURE

Figure 4

ID
ZDB-FIG-201121-150
Publication
Brenet et al., 2020 - Organophosphorus diisopropylfluorophosphate (DFP) intoxication in zebrafish larvae causes behavioral defects, neuronal hyperexcitation and neuronal death
Other Figures
All Figure Page
Back to All Figure Page
Figure 4

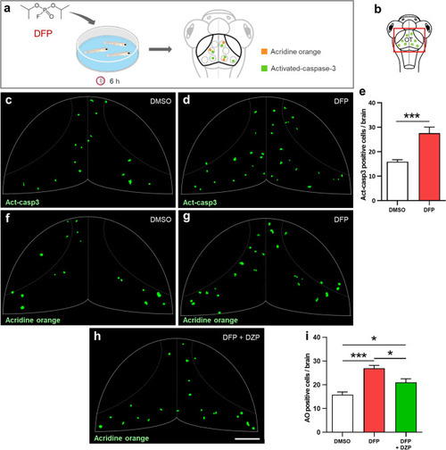
DFP exposure increased cell apoptosis. (a) As experimental set-up, 5 dpf larvae were exposed to either 15 µM DFP or vehicle (1% DMSO) for 6 h, before processing for either acridine orange (AO) staining or anti-activated caspase-3 (Act-casp3) immunolabeling. (b) Scheme of a 5 dpf larva head with the red box showing the region of interest in the brain, uncovering the optic tectum (OT). (c,d) Act-casp3 immunolabeling of OT neurons in 5 dpf larvae exposed for 6 h to either vehicle (c) or 15 µM DFP (d). (e) Quantification of Act-casp3-positive neurons in 5 dpf larvae exposed for 6 h to either 15 µM DFP (n = 12) or vehicle (n = 12) (Student’s unpaired t-test with Welch’s correction: ***, p < 0.001). (fh) Visualization of AO-labeled apoptotic neurons in 5 dpf larvae exposed for 6 h to either vehicle (f), or 15 µM DFP (g) or 15 µM DFP + 40 µM diazepam (h). (i) Quantification of the number of acridine orange positive cells in 5 dpf larvae exposed for 6 h to either vehicle (n = 24), or 15 µM DFP (n = 17) or 15 µM DFP + 40 µM diazepam (DZP) (n = 10) (one-way ANOVA with Tukey’s multiple comparisons test: *, p < 0.05; ***, p < 0.001). Scale bar: 50 µm.

Expression Data
Antibody:
Fish:
Conditions:
Anatomical Term:
Stage: Day 5

Expression Detail
Antibody Labeling
Phenotype Data
Fish:
Conditions:
Observed In:
Stage: Day 5

Phenotype Detail
Acknowledgments
This image is the copyrighted work of the attributed author or publisher, and ZFIN has permission only to display this image to its users. Additional permissions should be obtained from the applicable author or publisher of the image. Full text @ Sci. Rep.