FIGURE

Figure 5

ID
ZDB-FIG-201121-151
Publication
Brenet et al., 2020 - Organophosphorus diisopropylfluorophosphate (DFP) intoxication in zebrafish larvae causes behavioral defects, neuronal hyperexcitation and neuronal death
Other Figures
All Figure Page
Back to All Figure Page
Figure 5

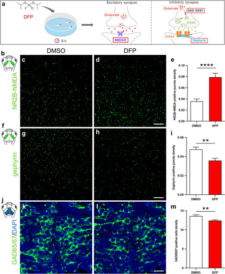
DFP exposure caused increased NR2B-NMDA subunit receptor accumulation combined with decreased gephyrin and GABA signaling. (a) As experimental set-up, 5 dpf larvae were exposed to either 15 µM DFP or vehicle (DMSO) for 6 h, prior to being processed for NR2B-NMDA, gephyrin or GAD 65/67 immunolabeling. (b) Scheme of 5 dpf larva head highlighting the tectal neuropils in green. (c,d) NR2B-NMDA receptor immunolabelling of 5 dpf larvae brains exposed to either DMSO (c) or 15 µM DFP (d). Scale bar: 5 µm. (e) Quantification of NR2B-NMDA puncta density in 5 dpf larvae treated for 6 h with either DMSO (N = 4; n = 22) or 15 µM DFP (N = 4; n = 26) (Mann Whitney : ****, p < 0.0001). (f) Scheme of 5 dpf larva head highlighting the tectal neuropils in green. (g,h) Gephyrin immunolabelling of 5 dpf larvae brains exposed to either DMSO (g) or 15 µM DFP (h). Scale bar: 5 µm. (i) Quantification of gephyrin puncta density in 5 dpf larvae treated for 6 h with either DMSO (N = 4; n = 18) or 15 µM DFP (N = 4; n = 18) (Student unpaired t-test: **, p < 0.01). (j) Scheme of 5 dpf larva head highlighting stratum periventriculare in blue and green. (k,l) GAD65/67 immunolabelling of neurons in the optic tectum of 5 dpf larvae brains exposed to either DMSO (k) or 15 µM DFP (l). Scale bar :10 µm. (m) Quantification of the density of neurons expressing GAD65/67 protein in the optic tectum of 5 dpf larvae exposed to either DMSO (N = 4; n = 18) or 15 µM DFP (N = 4; n = 19) (Student unpaired t-test : **, p < 0.01). N = number of larvae and n = number of slices.

Expression Data
Antibodies:
Fish:
Condition:
Anatomical Term:
Stage: Day 5

Expression Detail
Antibody Labeling
Phenotype Data
Fish:
Condition:
Observed In:
Stage: Day 5

Phenotype Detail
Acknowledgments
This image is the copyrighted work of the attributed author or publisher, and ZFIN has permission only to display this image to its users. Additional permissions should be obtained from the applicable author or publisher of the image. Full text @ Sci. Rep.