FIGURE

Fig. 3

ID
ZDB-FIG-250219-11
Publication
Yang et al., 2024 - Manic Fringe promotes endothelial-to-mesenchymal transition mediated by the Notch signalling pathway during heart valve development
Other Figures
All Figure Page
Back to All Figure Page
Fig. 3

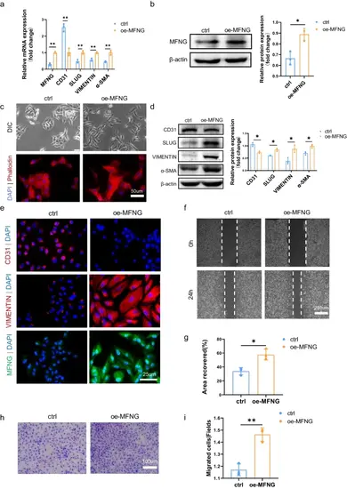
Induction of EndMT by MFNG overexpression in HUVECs. a qRT-PCR analysis was conducted to determine the relative mRNA levels of MFNG, with GAPDH as the loading control. b Western blot confirmed MFNG overexpression in HUVECs, with β-actin as the loading control. The band density of MFNG was quantified. c Light microscopy (upper) illustrated the morphological changes in HUVECs after MFNG overexpression. F-actin staining with phalloidin using a fluorescence microscope (lower) revealed the transformation of HUVECs into mesenchymal stellate cells with long protrusions and filopodia 48 h post-transfection. Scale bars = 25 µm. d Western blot depicted alterations in EndMT-related markers in HUVECs with MFNG overexpression compared to the control group, with a quantitative analysis of the relative protein expressions of MFNG, CD31, SLUG, VIMENTIN, and α-SMA using ImageJ software. e Cellular immunofluorescence staining for CD31 (red), VIMENTIN (red), and MFNG (green). Nuclei were counterstained with DAPI. Scale bars = 25 µm. f, g Representative images of cell wound healing assays and quantification of the scratch repair rate. Scale bars = 250 µm. h, i Assessment of the migratory ability of HUVECs overexpressing MFNG via the transwell assay and quantification of migrated HUVECs. Scale bars = 100 µm. All data presented are from three independently repeated biological experiments

Expression Data

Expression Detail
Antibody Labeling
Phenotype Data

Phenotype Detail
Acknowledgments
This image is the copyrighted work of the attributed author or publisher, and ZFIN has permission only to display this image to its users. Additional permissions should be obtained from the applicable author or publisher of the image. Full text @ J. Mol. Med.