FIGURE

Fig. 4

ID
ZDB-FIG-250219-12
Publication
Yang et al., 2024 - Manic Fringe promotes endothelial-to-mesenchymal transition mediated by the Notch signalling pathway during heart valve development
Other Figures
All Figure Page
Back to All Figure Page
Fig. 4

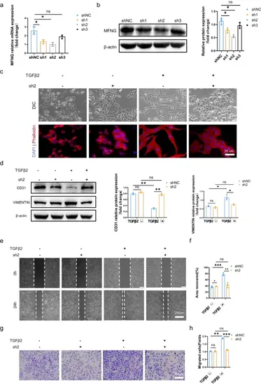
Attenuation of TGFβ2-induced EndMT in HUVECs by MFNG deprivation. a Verification of the knockdown efficiency of three MFNG-targeted shRNAs with different interference sequences at the transcriptional level. b Western blot confirmed successful MFNG knockdown in HUVECs, with corresponding quantitative analysis. β-actin served as the loading control. c Representative images illustrating the endothelial morphological phenotype of HUVECs transduced with MFNG shRNA lentivirus. The morphology of HUVECs infected with equal doses of sh-NC and sh-MFNG differed in response to TGFβ2. MFNG knockdown in HUVECs blocked the morphological changes induced by TGFβ2. Scale bars = 25 µm. d Western blot displayed alterations in EndMT markers, along with corresponding quantitative analysis. β-actin was used as an internal control. e–h MFNG deprivation hindered TGFβ2-induced HUVEC migration. e, f Representative images of cell wound healing assays and quantification of the scratch repair rate. Scale bars = 250 µm. g, h The transwell migration assay was performed, and the relative number of migrated cells per high-power field was measured. Scale bars = 100 µm. All data reported are from three independently repeated biological experiments

Expression Data

Expression Detail
Antibody Labeling
Phenotype Data

Phenotype Detail
Acknowledgments
This image is the copyrighted work of the attributed author or publisher, and ZFIN has permission only to display this image to its users. Additional permissions should be obtained from the applicable author or publisher of the image. Full text @ J. Mol. Med.