FIGURE

Fig. 8

ID
ZDB-FIG-250219-16
Publication
Yang et al., 2024 - Manic Fringe promotes endothelial-to-mesenchymal transition mediated by the Notch signalling pathway during heart valve development
Other Figures
All Figure Page
Back to All Figure Page
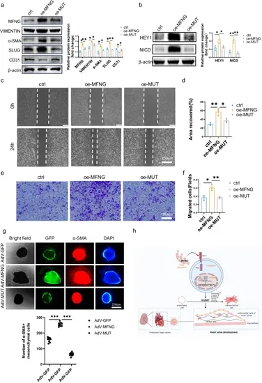
Fig. 8

MFNG mutation blocked EndMT by inhibiting Notch pathway. a, b To delve deeper, we conducted an examination of the relative protein expression of MFNG, EndMT-related markers, and molecules associated with the Notch pathway in HUVECs subjected to various treatments, with Western blot analysis. The intensity of protein expression was quantified using ImageJ software, normalized to β-actin expression. Additionally, we conducted representative experiments, such as cell c wound healing assays and e transwell assays, which provided visual evidence that the MFNG variant had a restraining effect on the migration capacity of HUVECs. Quantitative statistics for cell wound d healing assays and f transwell assays (f) were also included. It is worth noting that all data presented here were derived from three independently repeated biological experiments. g Bright-field images demonstrate mesenchymal cell outgrowth from adenovirus-infected explants. GFP fluorescent images represent all cells infected with adenovirus. The mesenchymal cells migrating from endothelial cells were marked with the α-SMA antibody (red). The cell nuclei were stained with DAPI, which produces a blue signal. The quantitative analysis results demonstrate a significant reduction in the number of migrating mesenchymal cells in the presence of the MFNG mutation. High magnification results are shown in Fig. SI3. h A schematic model of the mechanisms of MFNG-mediated heart valve formation. MFNG exerts a positive regulatory influence on the EndMT process by enhancing the activity of the Notch signalling pathway, thereby promoting the heart valve development

Expression Data

Expression Detail
Antibody Labeling
Phenotype Data

Phenotype Detail
Acknowledgments
This image is the copyrighted work of the attributed author or publisher, and ZFIN has permission only to display this image to its users. Additional permissions should be obtained from the applicable author or publisher of the image. Full text @ J. Mol. Med.